蛋壳周报20150513:微医完成Pre-IPO融资、药明康德上市,歌礼生物披露招股申报稿


作品| 拿破仑视察雅法鼠疫病院

作者| 安.让.格罗

图说医疗史| 20180513期


该画是根据1799年拿破仑东征叙利亚途中的史实制作的。雅法城是当时叙利亚的军事要地,拿破仑如果在雅法以及阿克城消灭敌军主力,就可以完成这次东征大业。但在激战中,全军遍染鼠疫,情况十分严重。这幅画就是表现拿破仑和他的部属亲临病院探视士卒的情景。



本周头条


周一:对话Illumina:NovaSeq并非终极武器,而是测序新时代的开始


Illumina中国策略,看好消费和临床市场,上游市场是重心。

 

周二:盘点全球11个皮肤病AI项目:63%用于医生端,中国企业最多,皆与顶级医院合作


越来越多的企业选择与高校、医院或者医学专家联合开发皮肤病AI辅助诊疗系统。那么,目前全球有多少关于皮肤AI的项目?其效果如何?面临哪些挑战呢?政策又是如何指引的?动脉网对此进行了梳理。

 

周三:【首发】微医刚刚宣布:5亿美金Pre-IPO融资完成!估值55亿美元!


微医成为了目前行业最大的独角兽企业,也为上市进行着最后一轮的冲刺。

 

周四:这135家医院中,谁是目前国内互联互通综合实力最强医院?


近日,为促进医疗健康信息互通共享,根据《“十三五”全国人口健康信息化发展规划》要求,国家卫生统计信息中心组织开展了2017年度国家医疗健康信息互联互通标准化成熟度测评工作,对自愿申请参加的有关地区和医院信息化建设水平进行技术评价,并对参加测评的15个区域和50家医院测评结果进行了公示。

 

周五:重磅!中国健康医疗大数据产业创新大赛启动


本次大赛广泛邀请国内健康医疗领域的技术创新类、模式创新类创业项目,TMT领域的泛数据类项目报名:技术创新类项目包括但不限于在互联网、大数据、人工智能、数据治理技术、区块链、物联网、基因检测、智能设备等领域。

 

周六:梅奥、克利夫兰、麻省总医院等美国前五的医疗机构,它们利用AI在做什么?


国内医疗AI商业落地面临遭遇诸多瓶颈,那么如何破解这些难题呢?现在让我们将视角转向美国的大医院,看看他们是如何应用AI的。


本周行业大事

 

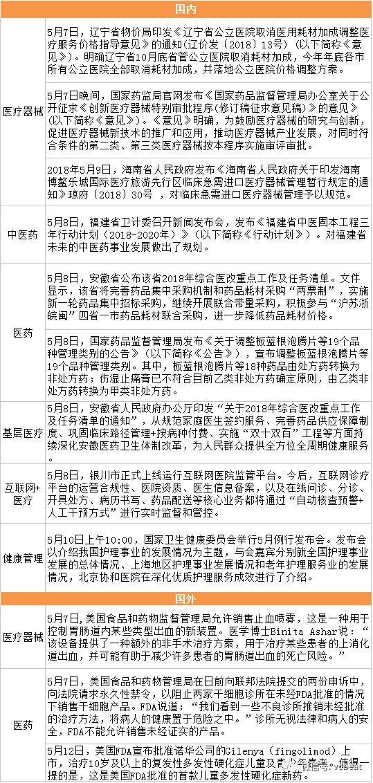
5月6日晚间,中国光大控股有限公司(“光大控股”,股份代码:165.HK)宣布,旗下医疗健康基金已与美敦力公司签订协议,受让美敦力持有的先健科技公司(股份代码:1302.HK)22.4%股权。交易完成后,光大控股将取代美敦力成为先健科技的第一大股东。

 

5月7日,歌礼生物(Ascletis Pharma Inc.)正式向港交所提交了上市申请。成为第一家利用新规则赴港上市的尚未盈利的中国大陆生物科技公司。

 

5月8日上午,银川市大数据管理服务局与市卫生计生委联合召开发布会,宣布银川互联网医院监管平台正式上线运行。

 

5月8日,无锡药明康德新药开发股份有限公司(股票简称:药明康德,股票代码:603259)今日正式在上海证券交易所挂牌上市。药明康德本次发行价格为21.60元/股,发行股数10,419.86万股。

 

5月9日,中国领先的医疗健康科技平台微医控股有限公司今日宣布完成5亿美元战略融资。本轮融资是中国医疗健康科技行业目前完成的最大规模上市前融资,融资完成后微医的估值为55亿美元。

 

5月9日,基石药业(苏州)有限公司(简称“基石药业”)宣布完成2.6亿美元(约16.5亿人民币)B轮融资,成为迄今为止中国生物医药领域B轮最大单笔融资。

 

5月9日,持续了一个多月的武田(Takeda)收购Shire的计划终于尘埃落定:两家公司的董事会已就推荐报价达成协议,武田将以460亿英镑(约620亿美元)的价格收购Shire。这是日本公司有史以来最大规模的海外收购。

 

5月11日,礼来与ARMO BioSciences宣布了一项最终协议:礼来将以每股50美元的价格全现金收购ARMO,交易总金额约16亿美元,预计交易将于第二季度末结束。


资本动态

 

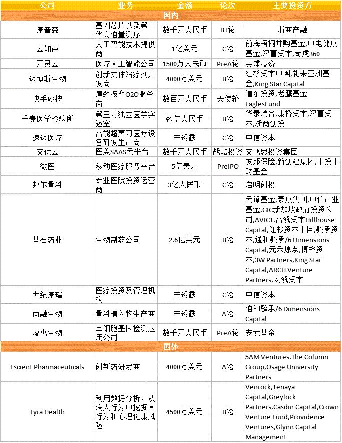
本周国内外医疗领域共有16起融资事件。




产业动态



投资人观点


新浚资本 秦扬文

我们慢慢转化为以产业基础的逻辑来投资。不少人民币基金也在做这样的转变,以前大家以报表为基础来投资,它们投资容易趋同,而以产业逻辑来投资时,大家对产业的理解不同,看好的细分行业不同,投资的阶段可能也不同,那么人民币基金会更为差异化。

来源:四百味

 

普华资本 周密

普华的医疗投资遵循“赛道+选手”逻辑,选定一条赛道后即沿着其上下游开始布局,嵌合不同的点位,寻找不同的模式。

来源:四百味


政策动态



活动预告


技术前沿


1、这款可穿戴AI医疗语音助手,让医生每天能把更多时间留给病人


语音驱动医疗保健公司Notable本周发布了一款针对医生的智能语音手表,它结合了AI和语音识别技术,将问诊期间医生和病人的对话统计到后台,并形成相应的注释、代码和命令,省去了医生记录病例的麻烦。Notable称,该工具做到了对EHR数据98.5%的支持率,能为医生每天节省出一小时的工作时间。

消息、图片来源:mobihealthnews.com


2、新型合并显微镜助力医学研究技术


5月7日,在《自然方法》杂志的一篇论文中,美国NIBIB公司的 HROI实验室主任哈里博士描述了他对传统全内反射荧光显微术的新改进,将两种不同的显微镜技术结合在一起研制出一款新型显微镜,使细胞内快速移动速度比其他显微镜快10倍,其可以用来更好的研究与癌症肿瘤生长有关的蛋白质,从而更好的预防、治疗疾病。


消息、图片来源:nih.gov

 

3、人类胰岛生长血管移植技术开发,可用于糖尿病患者胰岛组织移植


日本和美国的研究人员近日开发出一种实验室技术,用于产生血管化的胰岛组织。医学博士Takanori Takebe说“这种方法可以作为治疗1型糖尿病的主要治疗策略。” 虽然科学家也指出将血管系统迅速引入移植组织仍然是一个相当大的挑战,但是我们都期待这项技术可以成为医疗领域的又一个奇迹。

消息、图片来源:genengnews.com

 

4、肺癌生物标志物的发现增加了早期发现肺癌的希望


日前,日本科学家报告称,他们在肺癌患者的血液中发现了高水平的细胞骨架相关蛋白4 (CKAP4),证明CKAP4可能是一种早期的肺癌血清诊断标志物。该研究的负责人Yuichi Sato博士说:“使用CKAP4作为一种生物标志物可以改变目前治疗肺癌患者的方法,而CKAP4和常规标志物的结合可以显著提高诊断的准确性。”


消息、图片来源:genengnews.com

 

深度报告


京东数据研究院:2018女性健康消费报告

简介:本报告以京东平台上的滋补养生、健康服务、营养健康、营养成分四个品类消费数据为基础研究,并结合了京东用户医疗咨询数据、京东平台预约疫苗用户画像,勾勒“京东女子健康图鉴”。

 

德勤:2017中国医疗健康产业投资促进报告

简介:该报告是商务部投资促进事务局发起的,由德勤研究中心和德勤中国生命科学与医疗行业团队共同撰写的有关中国医疗健康行业发展的年度分析报告。本报告通过数据统计分析、行业专家和企业访谈展开调查研究,旨在帮助各方了解中国医疗健康产业的机会与风险。

 

毕马威:肿瘤领域前景展望——制胜2030年的关键因素

简介:报告评估了生命科学企业如何调整业务和运营模式以缓解肿瘤治疗市场变化带来的冲击。